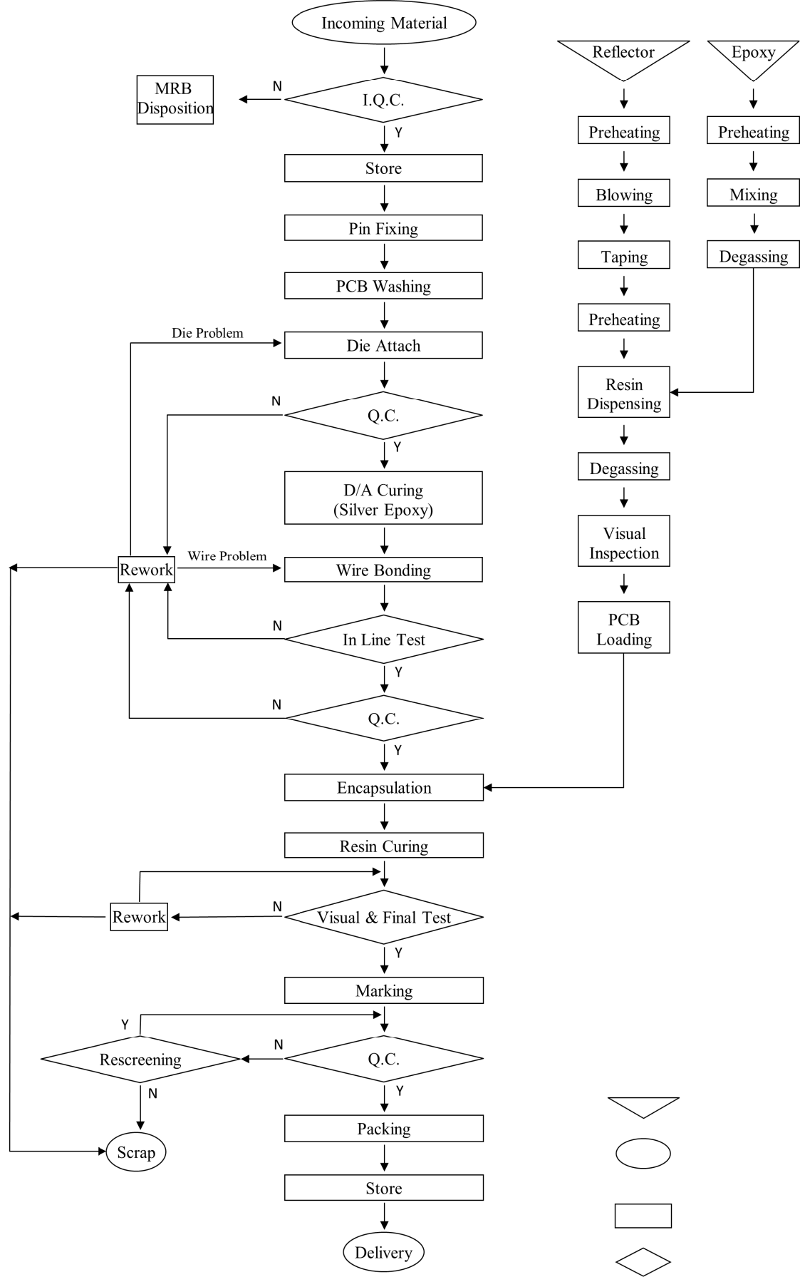
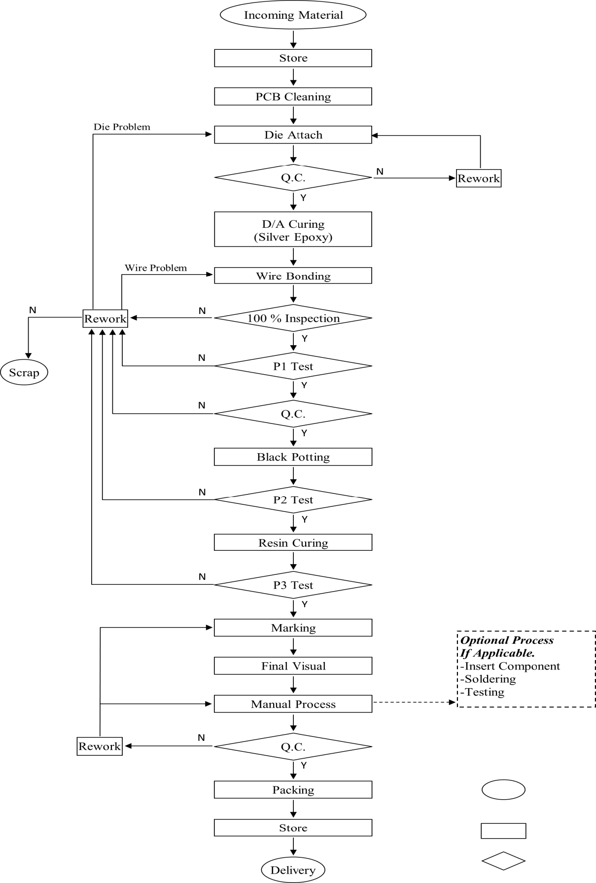
. COB Process Flow Chart LED Display Process Flow Chart Manual Assembly and Testing Manual Assembly Reflow Oven Outgoing Q.C.